Mitochondrial Dna Depletion Syndrome.
Mitochondrial dna depletion syndrome.. Kearns-Sayre syndrome KSS Leigh syndrome subacute necrotizing encephalomyopathy Mitochondrial DNA depletion syndromes. Primary mitochondrial disorders PMDs are a heterogeneous group of disorders characterized by impaired mitochondrial structure or function due to mutations in nuclear or mitochondrial DNA PMDs are the most common inborn errors of metabolism and have a prevalence of approximately 1 in 5000 individuals 12Diagnosis treatment and day-to- day management of these. Numerous viruses appear to have adopted a strategy of damaging the host cell mitochondrial DNA to control the whole cell.
To be most effective the alpha subunit attaches to two copies of another protein called the beta subunit to form pol γ. Explore symptoms inheritance genetics of this condition. Washington August 9 ANI.
Pol γ is a DNA polymerase which is a type of enzyme that reads sequences of DNA and uses them as templates to produce new DNA. The POLG gene provides instructions for making the active piece called the alpha subunit of a protein called polymerase gamma pol γ. The nucleotides in DNA are each composed of a nitrogen-containing base adenine guanine cytosine or thymine a five-carbon sugar deoxyribose and a phosphate group.
Mitochondrial DNA depletion syndrome MDS or MDDS or Alpers disease is any of a group of autosomal recessive disorders that cause a significant drop in mitochondrial DNA in affected tissues. Primary mitochondrial myopathies PMM are a group of disorders that are associated with changes in genetic material eg. Friedreichs ataxia FA Mitochondrial myopathies.
Symptoms can be any combination of myopathic hepatopathic or encephalomyopathic. Mitochondrial DNA depletion syndrome MDDS Alpers syndrome. Mendelsons syndrome due to anesthesia during labor and delivery acquired immunodeficiency - see Human immunodeficiency virus HIV disease acute abdominal R100.
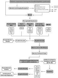
300624 Jacquemont et al 2003. This is an important diagnostic feature of the syndrome. Depletions deletions or mutations found within the DNA of mitochondria mtDNA or with genes outside the mitochondria nuclear DNA affecting predominantly the skeletal muscle.
The state of being depleted. Kearns-Sayre Syndrome KSS is a slowly progressive multi-system mitochondrial disease that often begins with drooping of the eyelids ptosis.
These syndromes affect tissue in the muscle liver or both the muscle and brain respectively.
The sequence of bases in DNA encodes the genetic information required to synthesize proteins. Mendelsons syndrome due to anesthesia during labor and delivery acquired immunodeficiency - see Human immunodeficiency virus HIV disease acute abdominal R100. A feature of these diseases is that they are caused by defects in the mitochondrial genome which is inherited purely from the female parent. Explore symptoms inheritance genetics of this condition. Viruses target mitochondrial DNA and disable host cells. These syndromes affect tissue in the muscle liver or both the muscle and brain respectively. Mitochondrial DNA depletion syndrome MDDS Alpers syndrome. GeneReviews an international point-of-care resource for busy clinicians provides clinically relevant and medically actionable information for inherited conditions in a standardized journal-style format covering diagnosis management and genetic counseling for patients and their familiesEach chapter in GeneReviews is written by one or more experts on the specific condition or disease and. Other eye muscles eventually become involved resulting in paralysis of eye movement.
Explore symptoms inheritance genetics of this condition. Multiple mitochondrial DNA deletions. Depletion synonyms depletion pronunciation depletion translation English dictionary definition of depletion. Kearns-Sayre Syndrome KSS is a slowly progressive multi-system mitochondrial disease that often begins with drooping of the eyelids ptosis. For example the herpes simplex virus HSV causes productive and latent infections in human hosts by disruption of mitochondrial function. Mitochondrial DNA depletion syndrome MDS or MDDS or Alpers disease is any of a group of autosomal recessive disorders that cause a significant drop in mitochondrial DNA in affected tissues. A number sign is used with this entry because fragile X tremorataxia syndrome FXTAS is caused by an expanded trinucleotide repeat in the FMR1 gene 3095500004In FXTAS the expanded repeats range in size from 55 to 200 repeats and are referred to as premutations full repeat expansions with greater than 200 repeats results in fragile X syndrome FXS.
 
 										 				 
 										 				 
 										 				 
 										 				 
 										 				 
 										 				 
 										 				 
 										 				 
 										 				 
 										 				 
 										 				 
 										 				 
 										 				 
 										 				 
 										 				 
 										 				 
 										 				 
 										 				 
 										 				 
 										 				 
 										 				 
 										 				 
 										 				 
 										 				 
 										 				 
 										 				 
 										 				 
 										 				 
 										 				 
 										 				 
 										 				 
 										 				 
 										 				 
 										 				 
 										 				 
 										 				 
 										 				
Post a Comment for "Mitochondrial Dna Depletion Syndrome."